1月21日,由宜宾听花酒业发展有限公司发起,宜宾酒协、成都酒协、江南大学等单位的专家学者共同参与的线上“中医理论指导白酒健康化研讨会”,就听花酒业在传承白酒优势特点,以中医药性理论为指导、创立白酒制化增益生津自养体系,综合运用定向发酵、浓缩蒸馏等核心制化工艺,制化酒性,实现酒性温凉减其害、落口生津增其益,并通过人体试验等现代医药学等科学研究方法进行数据化成果验证等探索进行了热烈讨论。

(从左至右:成都市酒业协会会长王墙,青海春天药用资源科技股份有限公司董事长张雪峰,青海春天药用资源科技股份有限公司刘凌霄)
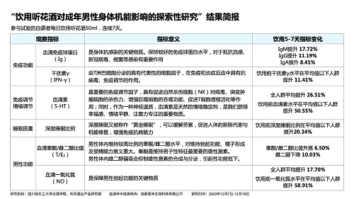
研讨会上发布了《饮用听花酒对成年男性身体机能影响的探索性研究》结果简报。这份针对人体短期饮用白酒后功能性探索的研究报告,是近年白酒行业鲜见的科研成果。
数据化成果验证,听花酒达成白酒健康化新高度
该报告中的实测数据表明,参与试验的健康成年男性自愿者,在连续7天、每日饮用听花酒50ml后,血清免疫球蛋白(Ig)指数、干扰素γ(IFN-γ)以及血清素等指标大幅提升,这意味着人体免疫功能与免疫调节能力的显著改善;
另一方面,饮用听花酒后,受试者中深度睡眠比例在平均值以下人群的理化指标提高了20.34%;
特别值得注意的是,在男性功能层面,饮用者的血清睾酮及血清一氧化氮(保障男性功能的关键指标)有显著提升,其中睾酮/雌二醇比值升高6.50%,一氧化氮水平提升58.91%。这意味着饮用听花酒可以有效提升男性功能。

数据彰显出听花酒在迈向白酒健康化道路上取得的骄人成绩。听花酒业在以中医理论指导白酒健康化领域的独到探索与取得的成果,为中国白酒健康化发展、乃至整个行业的良性升级,开辟了全新思路。
以中药药性理论、中医津液学说为指导,兼顾制化酒性与生津自养
酒的热性,在医疗应用上有很好的价值,但作为日常饮食时,却会对身体产生不好的影响甚至是伤害。中药学始祖、北宋药学大家唐慎微在所著的《证类本草》中明确指出:“今医家所用酒,正宜斟酌。但饮家唯取其味, 罔顾入药如何尔。然久之未见不作疾者,盖此物损益兼行,可不慎欤! ”。医家以酒“性”疗疾,饮家只因酒“味”而饮,却会由于酒性大热气燥而造成伤津耗液、从根本上影响脾胃对津液气血的生化,使得“纵酒既能伤阴、尤能伤阳,伤神耗血、损胃亡精”。
为了解决这一问题,听花酒的研究人员以中药药性、炮制理论,中医治疗的“热者寒之、燥者润之”等原则理论为指导,发扬传统固态酿酒优势,综合生物与发酵工程、食品分析与风味科学、感官科学、医药学等多学科前沿成果,综合独到的精选原料和专有工艺,创立了白酒制化增益、生津自养体系,运用37道专有制化酿造工艺,突破性地将白酒原本大热燥烈的酒性,制化到了温凉适中的全新境界。

科研人员还在古人重视唾液养生中受到了启发。古代养生学家、医学家把唾液视为人身自有的第一大药,认为唾液是人身至宝,是防病治病、悦颜美容、保命延寿的“神丹妙药”;现代研究结果也证实唾液除了具有促进味觉与消化、增强食欲这些基本功能外,确实具有多种健康功能。1986年的诺贝尔生理医学奖就颁发给了在唾液中发现表皮生长因子和神经生长因子的学者。
因此,在“酒性温凉减其害”的基础上,听花酒以独到的精选原料和专有的制化酿造工艺,实现了“落口生津增其益”,通过激活人体自身的能力——也就是促进唾液分泌增加,来实现对身体的调养。

风味与感官双重触发,带来白酒香高味厚新高度
采用专有工艺制化的听花酒,有着更丰富协调的风味成分。从白酒风味轮角度看,听花酱香酒比传统酱酒增加了25种细分风味,并在26项指标上优于传统酱酒。
听花酒在中国白酒粮香底味基础上,将白酒醇香浓郁、层次丰富、细腻悠长的美感意境,提升到了香高味厚的全新高度。
不仅如此,独到的落口生津特色能让味蕾更敏感、感受出更丰富的滋味,温凉适中的酒性,甘凉柔顺、不辣口不燥热,生津与温凉更能带来滋润舒适如“龙含玉珠”的触感,让人能够更久地领略味道丰厚与层次变化带来的神韵之美。
据悉,此次线上研讨会由宜宾听花酒业发展有限公司发起,宜宾酒协、成都酒协、江南大学等单位的专家学者共同参与。与会方共同就白酒与中医的理论结合,白酒与男性机能影响、白酒与健康指标等议题开展了探讨,并对后疫情时代,白酒行业如何推陈出新、产品升级,交换了意见。